登录新浪财经APP 搜索【信披】查看更多考评等级
出品:新浪财经上市公司研究院
作者:光心
近日,朗进科技(维权)因信披违法违规而受到行政处罚。
2025年12月16日晚,朗进科技及相关当事人收到中国证券监督管理委员会山东监管局下发的《行政处罚事先告知书》。
告知书显示,由于公司未及时披露关联方非经营性资金占用、2024年半年度报告存在重大遗漏,朗进科技及包括董事长、财务总监、总经理等五位相关当事人被给予警告,并处以合计1015万元的罚款。
据调查,2024年2月至2025年7月,朗进科技及6家子公司,直接或通过第三方公司,与控股股东朗进集团及2家子公司发生关联方非经营性资金占用,累计金额高达4.15亿元。
我们梳理期间公司披露相关信息的情况,其按照时间顺序陈列如下:
1)2024年中报,公司曾明确表示“公司报告期不存在上市公司发生控股股东及其他关联方非经营性占用资金情况”。
2)2024年年报,审计机构对公司第三方非经营性占用资金情况进行了披露,并指出“朗进科技在资金支付审批、关联方交易的决策、信息披露等方面存在内部控制缺陷”。公司董事会表示“坚决杜绝此类事项再次发生”。
根据年报数据,2024年初公司的非经营性资金占用的金额还为0元,期间新增占用金额为1.93亿元,期内偿还1.84亿元,期末占用余额为864.52万元。
3)2025年半年报,公司非经营性资金占用的行为非但没有停止,反而变本加厉。期初余额为上期末留存的864.52万元,期内新增占用金额高达2.29亿元,期内关联方已将全部占用资金偿还,期末的占用资金余额为0元。
回溯上述过程,朗进科技在2024年中报里是否存在刻意隐瞒?公司在2024年明确表示“坚决杜绝“后今年上半年又产生超2亿元的资金占用,是否“明知故犯”?
在此背景下,今年8月,中国证券监督管理委员会对公司及相关当事人立案,经历近4个月的调查后,于12月下发行政处罚告知书。
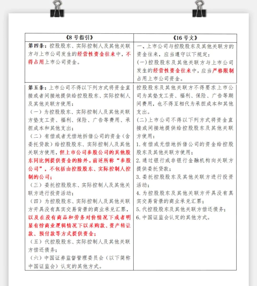
一直以来,非经营性资金占用情况都是监管的重要关注领域,针对该情况,监管层推出一系列规定,其中早年核心文件就是《关于规范上市公司与关联方资金往来及上市公司对外担保若干问题的通知》,该规定于2003年发布(证监发[2003]56号文),并于2017年经历变更(证监会公告[2017]16号)。
2022年3月,《上市公司监管指引第8号——上市公司资金往来、对外担保的监管要求》出台,标志着监管进一步收严。在《8号指引》中,监管对于占用上市公司资金的态度,从“严格限制”变为“不得占用“,并进一步细化了参控股关系、业务交流场景中的关联交易界定标准。

而在中兴华会计师事务所为朗进科技每年开具的非经营性资金占用专项说明中,其引用的标准始终都是“证监发[2003]56号文”,直到2024年朗进科技发生非经营性资金占用问题后,才将当年专项说明中的引用标准更正为《8号指引》。
在审计机构引用标准存在滞后的情况下,会计师事务所的风险控制和合规监督是否能紧随监管风向?而在此基础上建立的内控体系又能否有效约束内部管理行为?

一般而言,非经营性资金占用通常具备隐蔽性,因此总是伴随着信披违规,随着东窗事发,股价下行,投资者利益也受到损害。
朗进科技公告《立案告知书》当日及此后两日的累计跌幅达到16%,而今年另一家因非经营性资金占用而被市场关注的上市企业——新华锦也在公告《行政监管措施决定书》后四个交易日累计下跌27%。
巧合的是,新华锦于2024年末改聘中兴华为公司2024年度财务报告和内部控制审计机构,而根据中兴华为其编制的2024年度非经营性资金占用及其他关联资金往来情况汇总表,当年新华锦累计发生非经营性资金占用及利息15.94亿元,文件中引用的标准也是“证监发[2003]56号文”。
有法律从业者提醒,因资金占用、信披违规等问题而受损的中小投资者,可以启动法律索赔程序。而对于朗进科技来说,如何完善内控制度、强化合规文化建设、修复市场信心,是其亟待解决的问题。
2025年10月28日,朗进科技发布一揽子公告,对公司章程、工作细则、资金占用、对外担保等管理决策制度进行了明确与披露,而其之后具体表现如何,还有待市场验证。
微信扫一扫打赏
支付宝扫一扫打赏