炒股就看金麒麟分析师研报,权威,专业,及时,全面,助您挖掘潜力主题机会!
知名企业,内斗升级
来源:中国新闻周刊
2026年开年,一则“断绝父子关系的声明”让沉寂多年的国民鞋企双星重回大众视野。
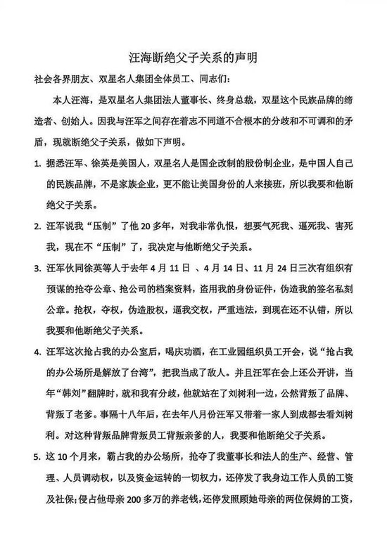
1月3日,网上流传一份84岁创始人汪海的声明,其表示正式与儿子汪军、儿媳徐英断绝父子及姻亲关系,并痛斥其以“美国身份”觊觎民族品牌控制权。据新黄河从接近汪海的工作人员处获悉,这封公开信确为汪海本人所发。



这家创始于1921年的百年鞋企,从曾经的中国制鞋行业龙头,到近年几乎没有品牌声量,再到如今“内斗”,究竟发生了什么?
9条“断绝关系”的理由
在汪海声明中列举的11条内容里,有9条与“断绝关系”有关。
其中,“接班人国籍”被置于首位。声明称,据悉汪军与徐英是“美国人”,双星名人是国企改制后的股份制企业,是中国人自己的民族品牌,不是家族企业,不能让“美国身份的人”接班。
除了国籍问题,声明还指出,汪军、徐英等人于2025年4月11日、4月14日、11月24日三次抢夺公章、抢公司的档案资料,盗用汪海身份证件,伪造签名私刻公章。
同时,汪海还称儿子掌权后搞“去创始人化”,“所有开会以及发布宣传从不提我这个品牌缔造者一个字”。
在经济上,汪海称汪军控制财务后,不仅停发了身边工作人员的薪水,还侵占了母亲(汪海妻子)200多万元的养老钱,连负责照顾其母亲的保姆工资也一并停发。此外,还扣压了他的工资存款,导致他在过去两个月里一度靠借钱维持生存。
在人身自由上,汪海称“有家不能归”,车辆被安装了窃听定位器。他还控诉,汪军和徐英以及财务人员,在其不知情的情况下,通过资金造假窃取“大股东”地位,并将汪海现在居住的3套房产过户到自己名下。
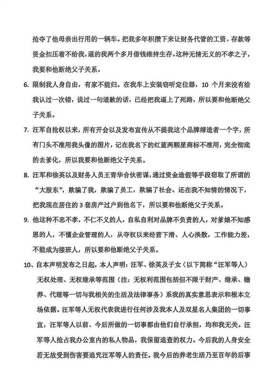
面对亲情崩塌,汪海在声明最后祭出“撒手锏”:宣布将成立“双星名人品牌接班委员会”,提倡“能人接班”和“职业经理人接班”。
目前,汪军与徐英方尚未对此做出公开回应。
从 “中国鞋王” 到悄然沉寂
事实上,这个深陷内斗泥潭的品牌,曾是中国制鞋行业的顶流标杆。
其官网显示,双星名人鞋业曾是世界上实际生产规模最大的制鞋企业,拥有6大生产基地,主要生产热硫化鞋、冷粘鞋、皮鞋、布鞋、注射鞋、专业鞋等六大类产品,双星鞋曾连续15年荣列全国同类产品销量第一。
双星的历史,最早可追溯至1921年成立的维新制带厂,至今已有百年。1956年,其被命名为“国营第九橡胶厂”,是中国最早的民族制鞋企业之一。
汪海1941年10月生于山东济宁,1974年他当兵退伍后,被调入国营第九橡胶厂。1983年,汪海被正式任命为厂党委书记,后续又兼任厂长,成为企业核心决策者。当年7月,厂里注册了“双星”商标,成为中国企业中最先有品牌意识的一批。
从那以后,汪海开始全心打造双星品牌。据中国企业家杂志报道,他带着集团的技术、设计和销售人员,跑遍大半个中国,只为摸清大众到底喜欢什么样的鞋子。
短短两三年间,厂里就研发出篮球鞋、排球鞋、足球鞋、芭蕾鞋、体操鞋等 20 多个品种、150 多个花色的胶鞋。
“双星鞋” 很快火遍全国市场,日产量从几百双飙升到1500双,常年供不应求。1983 年到1985年,国营第九橡胶厂的年利润平均增幅超过16%。
紧接着,双星在1985年研制出高级排球鞋后,1987年又研制出doublestar高档运动鞋,品牌逐渐向着专业化、规模化发展。

doublestar高档运动鞋 | 图源:双星名人官网
1992年,国营第九橡胶厂正式更名为双星集团。同年,双星作为中国企业在纽约召开新闻发布会,汪海在此次发布会上“脱鞋打广告”,引起震动。

汪海在
纽约发布会“脱鞋打广告” | 图源:双星名人官网
1985年到2005年前后的二十年间,正是双星集团的鼎盛发展期。
据双星名人官网披露,2005年的评估数据显示,双星品牌价值飙升至492.92亿元,其专业运动鞋、皮鞋、旅游鞋三类产品同时被认定为“中国名牌”。

1995年双星荣获全国驰名商标 | 图源:双星名人官网
然而,进入21世纪后,市场格局剧变。耐克、阿迪达斯等国际品牌大举进入,李宁、安踏等本土品牌迅速崛起,形象更年轻、打法更灵活。双星的产品被消费者认为过时、缺乏创新,逐渐被年轻一代冷落。
而双星集团战略重心发生转移,鞋服主业似乎逐渐“边缘化”。2002年,双星集团吸收合并青岛华青,开始涉足轮胎和机械制造行业。
2008年,鞋服产业完成改制,从双星集团中剥离,成立了民营的双星名人集团,由汪海家族控制,与主营轮胎的国有双星集团再无股权关联。
改制后的双星名人集团,在鞋服市场怎么就落寞了?
中国零售行业独立评论人马岗认为有双重原因:其一,从外部看,双星没有关注市场环境快速变化,在产品开发、渠道管理等方面比较保守,在营销上也缺乏体系化的投入,被晋江品牌后来居上;其二,从内部看,双星在企业改革中,也没能解决好一系列问题。
双星名人集团曾在其官方微信公众号一篇推文中,也坦言:“百年的发展,除了给品牌披上了民族制鞋工业华丽的外衣,陈旧的体制、复杂的管理以及人才的断层也制约了品牌的创新力,以及直面时代发展的适应力和应变力。”
的确,双星逐渐从行业“绝对龙头”滑向区域型品牌,甚至很多人早已想不起“双星”这个品牌名。
在淘宝双星官方旗舰店,按销量排序,双星销量较高的冬季加绒一脚蹬防滑劳保鞋,已售5000余双,按品质高低,售价86元至116元不等。按价格排序,最便宜的双星男款秋季凉拖定价39.9元,已售2000余双,最贵的羽毛球男鞋售价218元,仅售2双。

图源:淘宝
“传统家族企业接班需要有备份方案”
双星或许自己也没想到,再次进入大众舆论场,是因为家族内斗。
表面上看,这场内斗是2025年因“抢公章”事件而突然爆发的家庭闹剧。
但深究其里,矛盾早已在股权、权力和理念的错配中埋下伏笔。
2022年,双星名人集团“股”与“权”分离。由儿媳徐英控股80%的 “青岛星迈达工贸有限公司”通过增资,取得了双星名人56.96%的股份,成为无可争议的第一大股东,持股比例升至69.48%。变更后,汪海个人直接持股降至21.88%,退居第二大股东。
从股权上看,双星名人公司的实际控制人已变为徐英。

图源:天眼查
2026年初的断绝关系声明,进一步将矛盾从商业争夺上升到了家族伦理和价值观层面。
中国零售行业独立评论人马岗对有意思报告表示,企业传承人之争的案例并不鲜见。
“无论是双汇万家父子反目,还是双星汪家父子断亲,家族企业要持续发展,都离不开企业的传承,无论是内部培养,还是职业经理人接班,都需要有备份方案。”马岗称。
对于双星名人来说,持续的内斗意味着什么?
知名战略定位专家、福建华策品牌定位咨询创始人詹军豪表示,双星名人家族的持续内斗,直接造成企业决策效率折损、战略方向摇摆,既会消耗内部资源,也会让经销商、投资者等合作方丧失信心。
“但这场舆论风波意外激活了品牌,让沉寂已久的民族品牌重回公众视野,为后续品牌焕新争取到了短期关注度。”詹军豪补充道。
如汪海所说的,要推行“能人接班”,能否挽救这个百年老品牌?
詹军豪认为,“能人接班”是挽救双星的可行选项,但绝非特效药。
关键在于“能人”能否跳出家族治理的桎梏,锚定差异化赛道解决品牌老化、定位模糊的核心问题,同时搭建现代化的企业治理架构,才能在运动品牌红海中找到生存空间。
微信扫一扫打赏
支付宝扫一扫打赏